查看: 215|回复: 0

[饲料] 2025年中国饲料业成绩单:总产量3.42亿吨创历史新高

  [复制链接]
发表于 2026-2-5 09:01:57 | 显示全部楼层 |阅读模式


2025全全国饲料工业.png

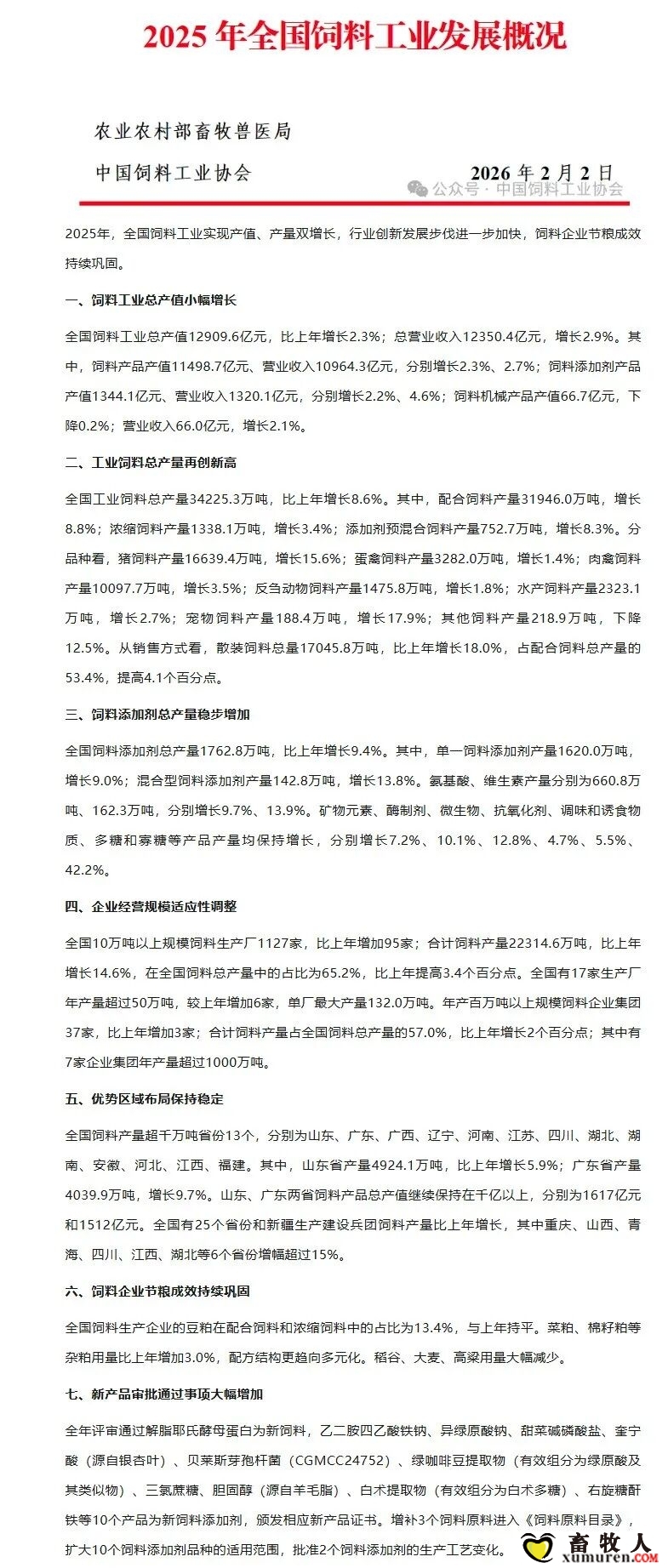
2025年,全国饲料工业实现产值、产量双增长,行业创新发展步伐进一步加快,饲料企业节粮成效持续巩固。
一、饲料工业总产值小幅增长
全国饲料工业总产值12909.6亿元,比上年增长2.3%;总营业收入12350.4亿元,增长2.9%。其中,饲料产品产值11498.7亿元、营业收入10964.3亿元,分别增长2.3%、2.7%;饲料添加剂产品产值1344.1亿元、营业收入1320.1亿元,分别增长2.2%、4.6%;饲料机械产品产值66.7亿元,下降0.2%;营业收入66.0亿元,增长2.1%。
二、工业饲料总产量再创新高
全国工业饲料总产量34225.3万吨,比上年增长8.6%。其中,配合饲料产量31946.0万吨,增长8.8%;浓缩饲料产量1338.1万吨,增长3.4%;添加剂预混合饲料产量752.7万吨,增长8.3%。分品种看,猪饲料产量16639.4万吨,增长15.6%;蛋禽饲料产量3282.0万吨,增长1.4%;肉禽饲料产量10097.7万吨,增长3.5%;反刍动物饲料产量1475.8万吨,增长1.8%;水产饲料产量2323.1万吨,增长2.7%;宠物饲料产量188.4万吨,增长17.9%;其他饲料产量218.9万吨,下降12.5%。从销售方式看,散装饲料总量17045.8万吨,比上年增长18.0%,占配合饲料总产量的53.4%,提高4.1个百分点。
三、饲料添加剂总产量稳步增加
全国饲料添加剂总产量1762.8万吨,比上年增长9.4%。其中,单一饲料添加剂产量1620.0万吨,增长9.0%;混合型饲料添加剂产量142.8万吨,增长13.8%。氨基酸、维生素产量分别为660.8万吨、162.3万吨,分别增长9.7%、13.9%。矿物元素、酶制剂、微生物、抗氧化剂、调味和诱食物质、多糖和寡糖等产品产量均保持增长,分别增长7.2%、10.1%、12.8%、4.7%、5.5%、42.2%。
四、企业经营规模适应性调整
全国10万吨以上规模饲料生产厂1127家,比上年增加95家;合计饲料产量22314.6万吨,比上年增长14.6%,在全国饲料总产量中的占比为65.2%,比上年提高3.4个百分点。全国有17家生产厂年产量超过50万吨,较上年增加6家,单厂最大产量132.0万吨。年产百万吨以上规模饲料企业集团37家,比上年增加3家;合计饲料产量占全国饲料总产量的57.0%,比上年增长2个百分点;其中有7家企业集团年产量超过1000万吨。
五、优势区域布局保持稳定
全国饲料产量超千万吨省份13个,分别为山东、广东、广西、辽宁、河南、江苏、四川、湖北、湖南、安徽、河北、江西、福建。其中,山东省产量4924.1万吨,比上年增长5.9%;广东省产量4039.9万吨,增长9.7%。山东、广东两省饲料产品总产值继续保持在千亿以上,分别为1617亿元和1512亿元。全国有25个省份和新疆生产建设兵团饲料产量比上年增长,其中重庆、山西、青海、四川、江西、湖北等6个省份增幅超过15%。
六、饲料企业节粮成效持续巩固
全国饲料生产企业的豆粕在配合饲料和浓缩饲料中的占比为13.4%,与上年持平。菜粕、棉籽粕等杂粕用量比上年增加3.0%,配方结构更趋向多元化。稻谷、大麦、高粱用量大幅减少。
七、新产品审批通过事项大幅增加
全年评审通过解脂耶氏酵母蛋白为新饲料,乙二胺四乙酸铁钠、异绿原酸钠、甜菜碱磷酸盐、奎宁酸(源自银杏叶)、贝莱斯芽孢杆菌(CGMCC24752)、绿咖啡豆提取物(有效组分为绿原酸及其类似物)、三氯蔗糖、胆固醇(源自羊毛脂)、白术提取物(有效组分为白术多糖)、右旋糖酐铁等10个产品为新饲料添加剂,颁发相应新产品证书。增补3个饲料原料进入《饲料原料目录》,扩大10个饲料添加剂品种的适用范围,批准2个饲料添加剂的生产工艺变化。

qw2.jpg


qw3.jpg


qw4.jpg


qw5.jpg


qw6.jpg


qw7.jpg

来源:中国饲料工业协会






qw1.jpg
中国畜牧人网站微信公众号
版权声明:本文内容来源互联网,仅供畜牧人网友学习,文章及图片版权归原作者所有,如果有侵犯到您的权利,请及时联系我们删除(010-82893169-805)。
您需要登录后才可以回帖 登录 | 注册

本版积分规则

发布主题 快速回复 返回列表 联系我们

关于社区|广告合作|联系我们|帮助中心|小黑屋|手机版| 京公网安备 11010802025824号

北京宏牧伟业网络科技有限公司 版权所有(京ICP备11016518号-1

Powered by Discuz! X3.5  © 2001-2021 Comsenz Inc. GMT+8, 2026-2-18 22:50, 技术支持:温州诸葛云网络科技有限公司